咨詢電話:400-6446-808
新聞動態
近日,由我司專家李尚則,楊璐菡,文柯淳,劉紹廉聯合撰寫的《保險投保系統密碼應用方案研究與設計》刊登《通信技術》雜志。特此,對四位同事表示熱烈的祝賀。
以下為文章全文,僅供學習參考:
內容為創信華通原創,禁止轉載
推薦文章
關注微信公眾號
蜀ICP 00000000號 技術支持:建站公司
關于創信
公司簡介
企業文化
公司新聞
行業新聞
創安實驗室專欄
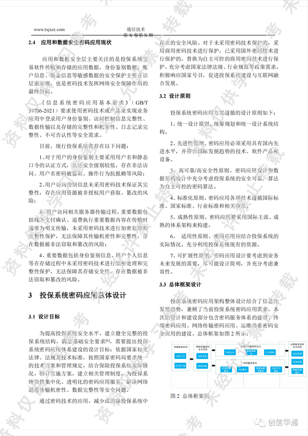
解決方案
服務范圍
專注領域
聯系我們
咨詢熱線
028-40050060
© Copyright 2014-2020 網站底部模版 技術支持:建站模版
ICP備85893452-9-10957
快捷導航
聯系方式
400-6446-808
成都市武侯區天府二街蜀都中心一期2號樓3003
©2016-2021 勵合創聯科技有限公司 版權所有 備案號:蜀ICP備19017270號 地址: 成都市武侯區楚峰國際中心B座5樓 技術支持:勵合創聯科技有限公司